


Описание и характеристики
Датчик движения ДД-010 IEK LDD10-010-1100-001 (1100 Вт, 10 м, 180°, IP44) открытой установки, белый
Инфракрасные датчики движения предназначены для автоматического включения и выключения нагрузки в заданном интервале времени в зависимости от наличия движущихся объектов в зоне обнаружения датчика и уровня освещенности.
Применяются, в основном, для управления освещением, электроприборами, устройствами сигнализации.
Соответствуют ГОСТ Р 51324.2.1-99.
Размеры

Материалы и цвета
| Цвет корпуса | Белый |
| Материал корпуса | поликарбонат (не поддерживает горение) |
Технические характеристики
| Тип изделия | датчик движения инфракрасный |
| Элемент, коммутирующий нагрузку | электромеханическое реле |
| Номинальное напряжение, В | АС 230 |
| Частота тока, Гц | 50 |
| Потребляемая мощность во включенном состоянии, Вт | 0,45 |
| Максимальная мощность нагрузки для ламп накаливания, Вт | 1100 |
| Максимальная мощность нагрузки для люминесцентных бесстартерных ламп, В*А | 300 |
| Встроенные регуляторы | регулятор выдержки времени, регулятор порога срабатывания в зависимости от уровня освещенности |
| Минимальное время выдержки | 10 ±3 секунд |
| Максимальное время выдержки | 12 ±3 минут |
| Порог срабатывания в зависимости от уровня освещенности, лк | 3 - 2000 |
| Максимальная дальность обнаружения объекта, м | 12 |
| Высота установки, м | 1,8 - 2,5 |
| Угол обнаружения по горизонтали, градусов | 180 |
| Диапазон рабочих температур, °C | -25... +45 |
| Степень защиты от пыли и влаги | IP44 (ГОСТ 14254) |
| Климатическое исполнение и категория размещения | У3 |
| Класс защиты от поражения электрическим током | II |
| Сечение подключаемых проводников, кв.мм | 0,75 - 1,5 |
| Тип монтажа | открытая установка |
| Способ монтажа | на стене или потолке |
| Срок службы изделия, лет | 7 |
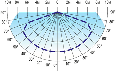
Диаграмма направленности датчика
Диаграмма направленности датчика при температуре от 0 до +25 °C.
Штриховой линией показана диаграмма направленности при температуре от +25 до +40 °C.

Монтаж
Датчик устанавливается на стене или потолке при помощи монтажного комплекта.
При выборе места установки необходимо учитывать следующие факторы.
- Наибольшую чувствительность датчик движения имеет, когда движущийся объект перемещается перпендикулярно лучам зоны обнаружения.

- Факторы, которые могут вызвать ошибочное срабатывание датчика: отопительные системы, кондиционеры, близко расположенные приборы с вращающимися лопастями, проезжающие автомобили (тепло от двигателей), деревья и кустарники в ветреную погоду, электромагнитные помехи от грозы или статические предгрозовые разряды.
Подключение
|
|
|
|
Комплектация
- Датчик движения.
- 2 самореза 3,0 х 3 мм.
- 2 дюбеля 5 х 25 мм.

