Описание и характеристики
Реле промежуточное РЭК78/3 5А 12В AC IEK (3 переключающих контакта)
Реле промежуточные модульной серии РЭК77, РЭК78 применяются для передачи команд управления исполнительными элементами путем коммутации их электрических цепей своими переключающими контактами.
Конструкция реле предусматривает как непосредственную припайку проводников к его контактным выводам, так и использование контактных колодок (разъемов) типа РРМ (приобретаются отдельно), позволяющих устанавливать их как на монтажную рейку (DIN-рейку) шириной 35 мм, так и на монтажную панель.
На разъемах расположены зажимы выводов переключающих контактов и катушки.
Преимущества
- Любое рабочее положение в пространстве.
- Уменьшенные габариты реле серии РЭК предоставляют возможность более рационального размещения изделий на монтажных плоскостях.
- Применение серебросодержащих контактов увеличивает их долговечность.
Размеры

Технические характеристики
| Артикул | RRP20-3-05-012A | |
| Тип изделия | реле промежуточное | |
| Полюсность | определенная | |
| Количество групп переключающих контактов | 3 | |
| Тип управления или переключения | моностабильное | |
| Номинальное напряжение цепи контактов, В | переменный ток | 230 |
| постоянный ток | 24 | |
| Номинальный ток контактов, А | 5 | |
| Тип напряжения управления | переменный (АС) | |
| Номинальное напряжение катушки управления Us, В | АС 12 (50 Гц) | |
| Ток, потребляемый катушкой, мА | 115 | |
| Мощность катушки управления, не более, В*А | 1,4 | |
| Сопротивление изоляции, МОм | ?100 | |
| Наличие индикации наличия напряжения в цепи катушки управления | нет | |
| Электрическая износостойкость, не менее, циклов | 105 | |
| Механическая износостойкость, не менее, циклов | 107 | |
| Диапазон рабочих температур, °C | -45... +40 | |
| Степень защиты от пыли и влаги по ГОСТ 14254 | IP40 | |
| Климатическое исполнение и категория размещения по ГОСТ 15150 | У2.1 | |
| Рабочее положение в пространстве | любое | |
| Тип подключения | плоское разъемное соединение | |
| Тип соединяемого разъема | РРМ77/3 | |
| Группа механического исполнения | М7 (ГОСТ 17516.1)* | |
| Класс защиты от поражения электрическим током | 0 (ГОСТ 12.2.007.0) | |
| Срок службы, не менее, лет | 10 | |
* При этом вибрационные нагрузки 3 g в диапазоне частот от 5 до 15 Гц, 1 g в диапазоне частот от 16 до 100 Гц.
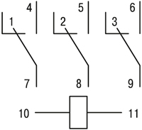
Схема электрическая принципиальная
